|明日之子第五季要开始了?有关选手的日报再次出现你还会入坑吗

文章图片

文章图片

文章图片

现在发现了 , 每年夏天其他的节目电视剧都会缺席 , 但是每年的《明日之子》却一直存在 。 在《明日之子》第一季播出的时候 , 谁能想到这档综艺会一直延续下去呢?而且还是雷打不动的夏日限定 , 到了夏天 , 《明日之子》就开始了 , 从第一季到现在 , 没有迟到过 。
去年《明日之子4》播出的时候 , 已经让很多人觉得崩溃了 , 因为综艺实在是太抓马了 , 几乎每天都有新的抓马事件发生 , 当热了有人会说抓马还不好吗?追综艺的时候确实难受啊 , 几乎每天都要担心综艺的进展 , 而后还要担心彼此之间的关系 , 就是因为《明日之子4》过于抓马 , 大家觉得之后《明日之子》也不敢继续办下去了 。
然后《明日之子》自己证明了自己:谁说办不下去的 , 我这不就来了!《明日之子》第五季照常开办 , 而且这还是在今年综艺全都被打压的情况下 。 《明日之子》也按部就班开始录制了 , 谁都没法阻挡《明日之子》 播出的步伐 。
【|明日之子第五季要开始了?有关选手的日报再次出现你还会入坑吗】
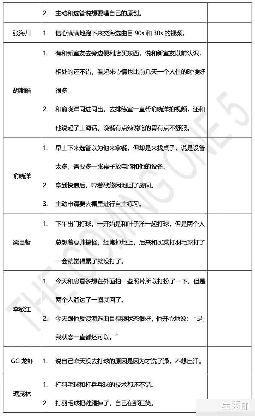
就像现在 , 《明日之子》第五季就已经处于录制阶段了 , 于是《明日之子》选手观察日报又来了 。 这样日报 , 就是在综艺不播出的情况下 , 由参加了这个活动的工作人员自己写发生在节目录制时期的故事 , 这个从早期就开始了 , 所以看到这个日报很多人就会觉得有一种熟悉感 , 而这次 , 这种熟悉感却让人不敢追综艺了 。
当初《明日之子》第四季不也是如此吗?在综艺没有开播的时候 , 选手观察日报大家看得津津有味 , 很多选手的行动都特别好笑 , 会让人觉得这就是《明日之子》里的选手会干得出来的事情 , 生动又有趣 , 大家都觉得这才是娱乐圈的新鲜血液 。
而这个时候看看《明日之子》第五季晒出来的观察日报 , 好家伙 , 这不就和《明日之子4》差不多吗?显然 , 大家都以为的鲜活、有趣等 , 在《明日之子》第五季的日报中其实也可以看到 , 每天也会有不同的故事发生 。
现在看看《明日之子》第五季真的要来了 , 选手日报帮助大家快乐追星 , 而这次你还会入坑吗?
- 卫视|省政协十二届五次会议举行第五联组讨论
- 电影|《反贪风暴4》的结局是为第五部做准备吗?
- 寒冬|周一仅4000万出头无一部影片破千万《黑客帝国》跌至第五
- 因为|江湖大佬陈惠敏,明知李小龙之子的死因,为何却表示不能说?
- 赵丽颖|女星撑伞画面太唯美!第五位被赞与鹿晗最配,最后一位无人超越
- 四季|《这就是街舞》第五季,队长数量不变,选手年龄限制在18岁到30岁
- 综艺节目|《这就是街舞》第五季,队长数量不变,选手年龄限制在18岁到30岁
- |因眼睛大遭好莱坞拒绝,后靠明日之子爆红,却与孔雪儿传恋爱绯闻
- 令狐冲|曾靠明日之子爆红,后与孔雪儿传恋情绯闻,马伯骞究竟什么背景?
- 因为|因眼睛大遭好莱坞拒绝,后靠明日之子爆红,却与孔雪儿传恋爱绯闻
