
文章图片

文章图片

文章图片

许多人由于职业需要和对技能拓展的需求 , 会力所能及地考取各种证书 。 但并不是所有证书都是被国家认可、值得考的 , 有些证书早已被取消 , 还有一些“山寨”证书 , 需要大家做好甄别 。
特别是3+证书考试 , 中职生们要注意自己手里的证书是否符合报考要求 , 不要到了最后一步发现自己的证书无法用于报考3+证书考试!
人社部发文人社部等3部门联合印发《关于加强职业技能评价规范管理工作的通知》明确:
1. 职业资格评价按照人社部公布的现行《国家职业资格目录》实施 。
2. 加大职业技能评价的监督管理力度 , 对评价机构及其开展的评价活动进行常态化监管:
对不严格执行国家职业标准或评价规范、不严格审核报考条件 , 甚至伪造报名资格、伪造试卷、编造虚假资料、不考试就发证、滥发倒卖证书等行为 , 应取消评价结果、宣布证书作废、撤销上传证书数据 , 追回相应补贴资金 , 对相关评价机构给予限期整改、移出职业技能评价机构目录等处理;
构成职务犯罪的 , 移交纪检监察部门处理;构成其他犯罪的 , 移交公安机关依法追究刑事责任 。
有关单位开展的评价活动所发证书或在商业宣传时假借行政机关名义、违规使用国徽和行政机关标志、违规使用“中华人民共和国”“中国”“中华”“国家”“全国”“职业资格”“人员资格”“职业技能鉴定”“
3. 强化信息平台建设 。
要加强与有关部门信息互联互通 , 逐步实现信息共享比对、远程监控、违纪违规行为预警等功能 。
各地人力资源社会保障部门依托技能人才评价工作网等现有信息系统 , 建立职业技能评价服务监管平台 , 实现职业技能评价全过程、全链条信息记录 。
这些证书早已被取消早在2019年 , 国务院常务会议决定分步取消水平评价类技能人员职业资格 , 推行社会化职业技能等级认定 。
76项水平评价类技能人员职业资格 , 已经退出国家职业资格目录 , 将技能人员水平评价由政府认定改为实行社会化等级认定 。
警惕“山寨证书”人社部此前一直在进行“山寨证书”专项治理行动 , 考试中心联合有关部门持续加大对“山寨证书”的打击力度 , 对发现的假冒网站等线索 , 坚持一查到底、深挖彻查 。
大家也要注意甄别 , 避免在“山寨证书”上浪费精力 , 防止被骗 。
认准国家职业资格目录不管大家准备考哪类证书 , 请认准由人社部发布的《国家职业资格目录》 。 按照国家职业资格目录 , 准入类专业技术人员职业资格有33项 , 准入类技能人员职业资格有13项 。
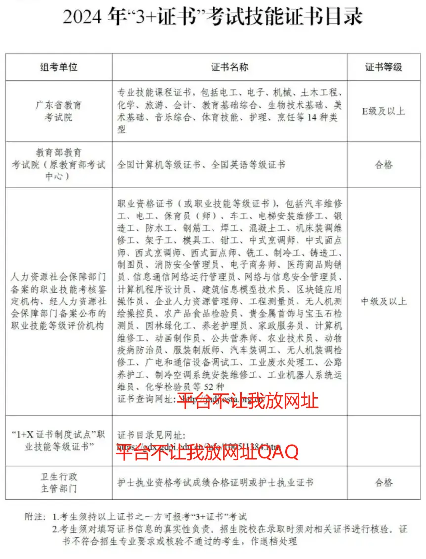
可用于报考3+证书考试的证书新易学小编根据广东省教育考试院官方文件 , 整理了可以用于3+证书考试技能证书 。
2019年前 , 能用于报名3+证书高考的证书只有广东省教育考试院组考颁发的14种专业技能课程考试和全国计算机/英语等级证书 。
改革后 , 可报考3+证书类型已达到5大类 , 共1282种技能证书可用来报3+证书(其中1+X证书就有1212种) 。
参考2024年技能证书目录 , 符合广东中职生报名3+证书考试的证书包括:
1、教育部考试中心颁发的全国英语等级考试证书或全国计算机等级考试证书 。
2、省教育考试院颁发的“广东省中等职业技术教育专业技能课程考试证书”(简称专业技能课程证书) 。
3、人社部门职业技能鉴定考核机构和卫生行政主管部门等单位颁发的52种职业资格证书、护理证书 。
4、“1+X证书制度试点”职业技能等级证书 。
5、卫生行政主管部门颁发的护士类证书 。
提示:3+证书在高考报名填资料的时候 , 3+证书考生最少要填一个证书编号 , 最多可填3个符合报名条件的证书 。 证书越多 , 可选的专业也就越多 。
【中职生快自查!警惕这些“山寨证书”!3+证书认可的只有这些】计划报考3+证书的中职生们 , 可以参考证书目录先着手考取证书啦~
- 四川中职单招语文模拟试题及答案
- 不拘一格降人才!中职中专姜平的成功的教育启示
- 中职生的清华梦,刘远奇做到了
- 中职和中专一样
- 骑砍2影响力怎么刷,骑砍2家族中职务有什么用
- 给家长丨初中生中考没考上高中怎么办? 读中职有前途吗?
- 中职教师资格证面试考什么
- 近2万人!2024年北京中职自主招生计划发布
- 男生快速瘦脸的方法 男生怎么瘦脸
- 初中男生练腹肌最有效方法 初中男生快速练出腹肌技巧
