
为了加快提升民营企业骨干的学历层次、技能水平和文化素质 , 优化企业人力资源结构 , 提高企业的人才竞争力 , 助力人才强省和产业转型升级战略 。 响应教育部、全国总工会、省人民政府的相关文件精神 , 由湖北中教教育集团、湖北企业基层骨干培训计划办公室、湖北人力资源开发网共同实施“湖北民营企业骨干员工学历提升计划” 。 具体事项通知如下:
一、学习对象
1、有学历深造需要的企业负责人、部门经理、科室单位正副职 , 骨干管理人员 。
2、会员单位指派的后备干部、优秀后备人才、基层骨干人员 。
二、培训形式
1、依托开放教育 , 网络教育开展专、本科学历教育 。
2、开设专业:经济管理、行政管理、工商管理等相关专业 , 具体以学校简章为主 。
【招聘|2022年湖北民营企业骨干员工学历提升计划】3、学习形式:业余学习 , 网络学习 , 面授辅导与个性化指导 。
4、收费标准:按国家收费标准执行(详见招生简章) 。
5、凡修满教学计划规定的全部学分且成绩合格者 , 由所报考院校颁发国家承认的毕业证书 , 教育部电子注册 , 学信网“http://www.chsi.com.cn/”可查询 。
三、报名流程
1、湖北民营企业开具盖章推荐信 , 每家企业推荐1-2名企业骨干 。
2、填写入学报名表 , 接受学校资格审查 。
3、参加入学考试 , 公布录取结果 。
4、举行开学典礼 , 发学生证、网络教育学号及教材 。
5、学员网络学习 , 课堂学习 , 参加期末考试 。
6、修满学分 , 毕业申报 , 毕业典礼 。
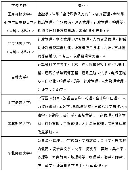
四、部分学校简介
附件:
企业基层骨干员工学历培训计划的重要性“千秋大业人为本” 。 企业的竞争归根结底是企业人才的竞争 。 任何组织都依赖人才去创造和发挥 , 又为人才施展才华提供了广阔的空间和发展舞台 。 而当前竞争加剧的形势和社会发展要求对人才也提出了更新、更高的要求 。 因此推进企业人才战略建设 , 是推动企业发展和增强企业核心竞争力的重大战略决策和重要举措 。 任何经济组织迫切需要构建一种有利于提高企业源动力的人才战略模式 。
一、学历教育的目的
1、协助企业稳定骨干成员 , 使骨干成员有继续深造的平台 。 使员工在工作之余可以开展学习 , 使企业成为学习工作两位一体的平台 , 使员工有归属感 。
2、使企业成员养成学习的习惯 , 从而改善企业文化 , 增强企业综合人员素质 。
3、使得员工的知识、技能、工作方法、工作态度以及工作的价值观得到改善和提高 , 从而发挥出最大的潜力提高个人和组织的业绩 , 推动组织和个人的不断进步 , 实现组织和个人的双重发展 。
4、个人学历提升是企业持续发展的力量源泉 , 它能保证企业在日益激烈的人才争夺中不至于败下阵来 。
5、员工学历提成是建立优秀组织文化的杠杆 , 可以强化企业的共同价值观 。
二、学历较低造成企业危机
1、由于企业人力资源的发展需要 , 基层招聘与上层招聘选择群体不同 。 招聘的人员结构也不同 。 基层往往面对学历比较低的人群 , 上层以高学历为主 。
2、由于教育程度导致上层的高学历会与基层低学历存在偏见 , 例如从心里存在不好沟通 , 有代沟 , 很难打成一片 , 融入一体 , 导致组织存在分歧 , 不利于企业人力资源结构的优化 。
3、不符合企业人才成长的要求 , 很多工作经验丰富、能力优秀的人才因为学历低的门槛很难进升 。 从而对企业丧失信心 , 离职或怠工 。 导致企业人才建设受损 。
- 36氪|这个铁饭碗开始春季招聘,工资高待遇好,女生报考将更有优势
- 招聘|运营商招聘来了,你准备好上岸了吗
- 招聘|珠江三角洲各大家电厂的技术人员月薪已升至8500元,但年轻人还是不愿意去电子厂
- 招聘|神回复:为什么很多人宁愿坐办公室拿4000工资,也不愿在工地拿8000?
- 招聘|2022下半年,好运到,贵人来,日子一天更比一天富的3属相
- 招聘|【明7啨】12星座的老板各有什么职场性格,如何理解他们的想法
- 招聘|大连、阜新、朝阳共同举办“云”招聘会
- 招聘|中铁二十局开始招聘,每月3000补助还分房,报考的学生需早作准备
- 招聘|惊了,你想不想离职、有没有到处投简历,你的老板们都门儿清?
- 广州市|广州出现“相亲公园”,热闹如招聘会,游客热情高涨
