
文章图片

文章图片

文章图片

文章图片

文章图片

健康管理师是指从事对人群或个人健康和疾病的监测、分析、评估以及健康维护和健康促进的专业人员 。 这项新兴职业是为了适应建设小康社会的需要 , 提高人们的健康意识和身体素质 , 培养和造就健康管理人才 , 由相关部门特推出健康管理师岗位能力培训课程 。 又随着“大健康产业”的持续发展 , “健康管理师”已成为大家所需要的职业之一 , 越来越多的人通过考试取得证书后进入健康行业 , 进一步推动大健康人才体系的系统化和专业化 。
近日 , 部分地区将于9月开展健康管理师考试 , 为避免有些小伙伴错过考试时间 , 特为大家整理了一波考试信息汇总 , 让我们一起来了解下 。
一、深圳市报名时间将于9月1日至9月15日进行
为做好2022年度深圳市健康管理师职业技能等级认定考试工作 , 根据新相关文件的工作要求 , 现将深圳市健康管理师9月份考试报名有关事项通知如下:
(1)考核方式
(2)考试时间
*注:9月1日开放报名 , 理论考试、实操考试实行预约制;准考证将于9月19日之后生成 , 考试准确信息以准考证为准;根据防疫要求 , 本次考试要求考生持24小时阴性核酸报告、行程码为绿码、当天符合防疫健康要求方可进入考场;本考试严格遵守疫情防控相关要求 , 如有临时调整 , 以新考试通知为准 。
二、山东省报名时间将于8月29日至9月14日进行
经山东省人力资源和社会保障厅鲁人社字〔2021〕67号文批准 , 山东省医养健康产业协会成为首批职业技能等级认定社会培训评价组织 。 现就协会2022年第三批“健康管理师(三级)”职业技能等级认定考试报名通知如下:
(1)报名条件
(2)报名流程
(3)报考时间
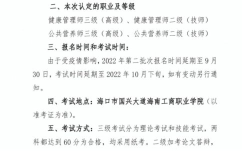
三、海南省报考时间将延期至9月底
为做好2022年第二批次的健康管理师、公共营养师职业技能等级认定工作 , 现将有关事项通知如下:
(1)报名资料
(2)考试考情
四、吉林省报名时间为9月2日
根据吉林省技能人才评价协会公示来看 , 健康管理师的报名时间为9月2日 , 考试时间定于9月24日 。 需要提交的报名材料具体如下:
图片来源:吉林省技能人才评价协会公众号
五、广东省报名时间为9月19日至9月28日
根据省人力资源社会保障厅《关于进一步做好职业技能等级认定工作的通知》(粤人社函〔2021〕76 号)和省职业技能服务指导中心《关于同意广东省医药企业管理协会开展职业技能等级认定工作函》(粤技服〔2021〕129 号)的要求 , 广东省医药企业管理协会面向全省开展健康管理师(三级)职业技能等级认定工作 。 有关事项安排如下:
(1)报名时间
①认定考试时间:2022年10月22日、10月23日(具体时间以准考证为准)
②组织集体报名及初审时间:2022年8月12日-9月18日
- 玉雕|玉雕大师——袁韶航
- 玉雕|玉雕大师——韩雨
- 淮南|“上班时间不要乱走”,教师无奈吐槽:如果没有编制早就离职了
- 教师|某高级中学拟聘教师名单出炉,本地毕业生占优势,多数是名校毕业
- 厨师|国产职场剧中常见的七种职业:医生、律师、厨师、投资经理等
- 残疾人|职场之上,学无止境,也可以说人人都是自己的老师
- 紫檀|玉雕大师教你如何选玉
- |魔兽WLK:设计师一句话,战士和法师直接凉凉,3个职业地位上升
- 数学|DAY 54 I 健康的身体是真正的底气,无论是考试人还是职场人
- 考试|招聘考试多人作弊,事业单位暗藏“内鬼”?
