
文章图片

文章图片

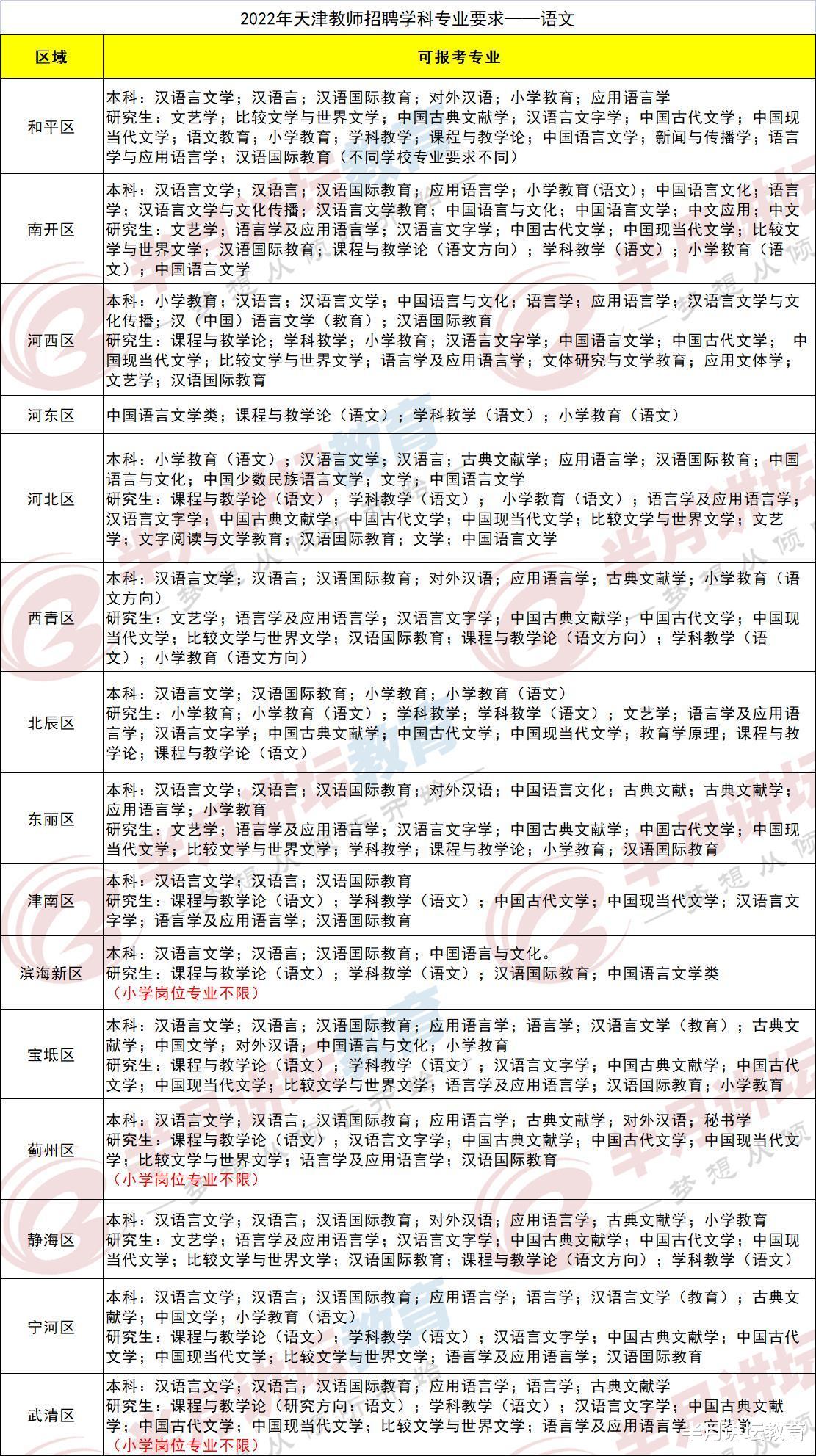
幼儿学科不限专业的区增多 , 2022年河东区、北辰区、东丽区、津南区、宝坻区、蓟州区、武清区等区域幼儿岗均有不限专业的岗位;语文和数学 , 武清、滨海、蓟州都有不限专业岗;英语学科 , 武清、蓟州有不限专业岗 。 其余各学科都没有不限专业岗位 , 各学科专业要求将持续更新~
【山东省|2022年天津各区教师招聘幼儿/语数外专业要求,有不限专业岗】
以上便是2022年天津教师招聘专业要求 , 对于明年 , 是否可以报考天津教师招聘 , 同学们可以有一个参考!
- 穿衣搭配|已经2022年了,为什么还有这么多人黑詹姆斯?
- 天津市|人到中年,工作成绩越来越低,这是为什么?
- 天秤座|猫巫先生十二星座周运2022年8.22-8.28:努力做事,低调做人
- 天津市|“找工作太容易!”澳洲失业率降至48年来最低
- 天津市|辞职后有底气做其他的工作了,就是给自己“补足”后劲
- 天津市|上班族女生怎么穿才更加时尚?来看看陈小纭的穿搭,让你在职场更加自信
- 天津市|奥运冠军退出国羽!换种身份继续参赛,奥运夺两金只配男双夺冠图
- 考试|2022年下半年贵州地区还有哪些编制考试的机会,有哪些编制招聘
- 黑道圣徒|必玩!2022年8月值得推荐的游戏,总有一款适合你
- 残疾人|国网四川电力2022年录用1193人,川电院187 人,招聘批次很重要
